e-petition@pcd.go.th 0 2298 2000

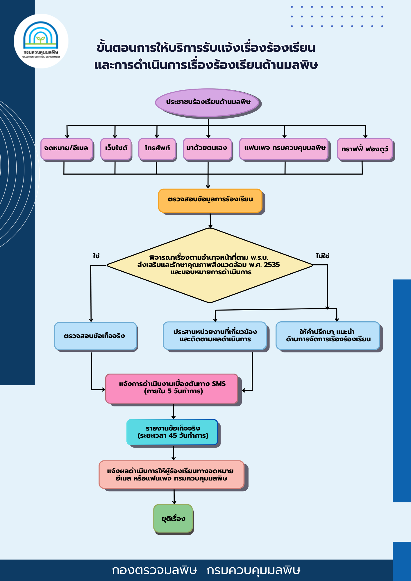
ขั้นตอนการปฏิบัติงาน

กรมควบคุมมลพิษ จำเป็นต้องเก็บข้อมูลในการเข้าใช้งานเว็บไซต์ เพื่อจัดการข้อมูลส่วนบุคคล และหากท่านใช้บริการเว็บไซต์กรมควบคุมมลพิษ โดยไม่มีการปรับเปลี่ยนตั้งค่าใดๆ กรมควบคุมมลพิษ ถือว่าท่านอนุญาตยินยอมที่จะรับคุกกี้บนเว็บไซต์และนโยบายการคุ้มครองข้อมูลส่วนบุคคลของเรา เพิ่มเติม